- Get link
- X
- Other Apps
Both ac and dc outputs are possible using the right configuration of capacitors and diodes. A diode is an electrical device allowing current to move through it in one direction with far greater ease than in the other.

1n4005 600v 1a Rectifier Diodes 2 Pack

Solved 6 A Silicon Diode To Be Used For A Specific Pur
Did Diode Work On Either Ac Or Dc Quora
Its blocking voltage varies from 50 volts 1n4001 to 1000 volts 1n4007.

Diode is used for which purpose. It also used as a voltage controlar. The most common function of a diode is to allow an electric current to pass in one direction called the diodes forward direction while blocking it in the opposite direction the reverse direction. Semiconductor diodes are symbolized in schematic diagrams such as the figure below.
The combination of diode bridge is used for full wave rectification. I thought it was a cool way to use ac for both power and to read an input. 6a8 diode in a large axial package from master instrument corporation mic the 1n400x or 1n4001 or 1n4000 series is a family of popular 1 a general purpose silicon rectifier diodes commonly used in ac adapters for common household appliances.
Some of the applications include. Diodes and capacitors can also be used to create a number of types of voltage multipliers to take a small ac voltage and multiply it to create very high voltage outputs. Diode tutorial how to build an ac to dc.
On the other hand if resistors were used in place of the zener diodes then if more than one disable switch is closed multiple resistors would be in parallel. Basically a diode is used for rectifying waveforms within radio detectors or within power suppliesthey can also be used in various electrical and electronic circuits where one way result of the diode is required. Voltage regulators switching applications clamping circuits power supplies dc dc converters ac dc converters dc ac inverters signal rectifiers oscillators.
General purpose diodes are often used in any application that does not require a specialized function or power requirements. The most common kind of diode in modern circuit design is the semiconductor diode although other diode technologies exist. A diode is used as a rectifier clipper and to get square wave form.
As such the diode can be viewed as an electronic version of a check valve. Purpose of the diode in doorbell circuits. Test circuit and experiment.
It doesnt matter how many zener diodes are in parallel the voltage is always going to be pulled down to 39 volts.

1n4001 Diode 10pcs 50v 1a General Purpose Diode Rectifier Ships Today

Diodes The Switch You Never Knew You Had Hackaday

Solved L After Saccessfully Designing The Schottky Diode

Schottky Diode Or Schottky Barrier Semiconductor Diode

Diode Wikipedia

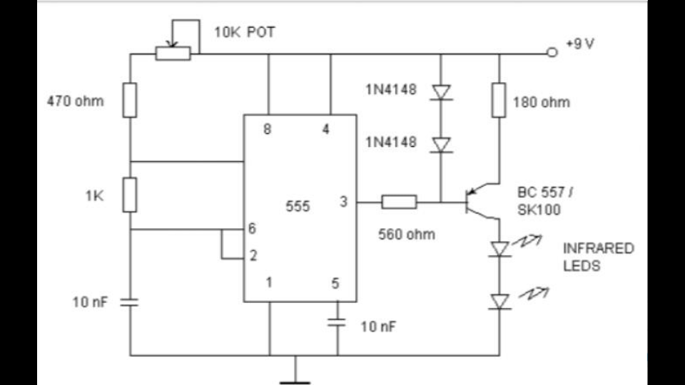
What Is The Purpose Of The Two 1n4148 Diodes Used In This

Solved A Silicon Diode To Be Used For A Specific Purpose

Chapter 3 Special Purpose Diodes

Ppt Ekt 102 Chapter 3 Special Purpose Diode Powerpoint

Diodes Learn Sparkfun Com

Meter Check Of A Diode Diodes And Rectifiers Electronics

Diodes Learn Sparkfun Com
Comments
Post a Comment